Redeem
Overview
The redeem module allows a user to receive BTC on the Bitcoin chain in return for destroying an equivalent amount of interBTC on the BTC Parachain. The process is initiated by a user requesting a redeem with a vault. The vault then needs to send BTC to the user within a given time limit. Next, the vault has to finalize the process by providing a proof to the BTC Parachain that they have send the right amount of BTC to the user. If the vault fails to deliver a valid proof within the time limit, the user can claim an equivalent amount of DOT from the vault’s locked collateral to reimburse him for his loss in BTC.
Moreover, as part of the liquidation procedure, users are able to directly exchange interBTC for DOT. To this end, a user is able to execute a special liquidation redeem if one or multiple vaults have been liquidated.
Step-by-step
Precondition: A user owns interBTC.
A user locks an amount of interBTC by calling the requestRedeem function. In this function call, the user selects a vault to execute the redeem request from the list of vaults. The function creates a redeem request with a unique hash.
The selected vault listens for the
RequestRedeemevent emitted by the user. The vault then proceeds to transfer BTC to the address specified by the user in the requestRedeem function including a unique hash in theOP_RETURNof one output.The vault executes the executeRedeem function by providing the Bitcoin transaction from step 3 together with the redeem request identifier within the time limit. If the function completes successfully, the locked interBTC are destroyed and the user received its BTC.
Optional: If the user could not receive BTC within the given time (as required in step 4), the user calls cancelRedeem after the redeem time limit. The user can choose either to reimburse, or to retry. In case of reimbursement, the user transfer ownership of the tokens to the vault, but receives collateral in exchange. In case of retry, the user gets back its tokens. In either case, the user is given some part of the vault’s collateral as compensation for the inconvenience.
Optional: If during a cancelRedeem the user selects reimbursement, and as a result the vault becomes undercollateralized, then vault does not receive the user’s tokens - they are burned, and the vault’s
issuedTokensdecreases. When, at some later point, it gets sufficient colalteral, it can call mintTokensForReimbursedRedeem to get the tokens.
Security
Unique identification of Bitcoin payments: OP_RETURN
Vault Registry
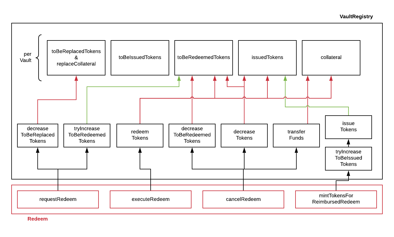
The data access and state changes to the vault registry are documented in Fig. 16 below.
Fig. 16 The redeem module interacts through three different functions with the vault registry. The green arrow indicate an increase, the red arrows a decrease.
Fee Model
When the user makes a redeem request for a certain amount, it will actually not receive that amount of BTC. This is because there are two types of fees subtracted. First, in order to be able to pay the bitcoin transaction cost, the vault is given a budget to spend on on the bitcoin inclusion fee, based on RedeemTransactionSize and the inclusion fee estimates reported by the oracle. The actual amount spent on the inclusion fee is not checked. If the vault does not spend the whole budget, it can keep the surplus, although it will not be able to spend it without being liquidated for theft. It may at some point want to withdraw all of its collateral and then to move its bitcoin into a new account. The second fee that the user pays for is the parachain fee that goes to the fee pool to incentivize the various participants in the system.
The main accounting changes of a successful redeem is summarized below. See the individual functions for more details.
redeem.amountBTCbitcoin is transferred to the user.
redeem.amountBTC + redeem.fee + redeem.transferFeeBTCis burned from the user.The vault’s
issuedTokensdecreases byredeem.amountBTC + redeem.transferFeeBTC.The fee pool content increases by
redeem.fee(if non-zero).If the vault self-redeems (the redeemer is the vault ID) no fee is paid.
Data Model
Scalars
RedeemPeriod
The time difference between when an redeem request is created and required completion time by a vault. Concretely, this period is the amount by which ActiveBlockCount is allowed to increase before the redeem is considered to be expired. The period has an upper limit to ensure the user gets his BTC in time and to potentially punish a vault for inactivity or stealing BTC. Each redeem request records the value of this field upon creation, and when checking the expiry, the maximum of the current RedeemPeriod and the value as recorded in the RedeemRequest is used. This way, users are not negatively impacted by a change in the value.
RedeemTransactionSize
The expected size in bytes of a redeem. This is used to set the bitcoin inclusion fee budget.
RedeemBtcDustValue
The minimal amount in BTC a vault can be asked to transfer to the user. Note that this is not equal to the amount requests, since an inclusion fee is deducted from that amount.
Maps
RedeemRequests
Users create redeem requests to receive BTC in return for interBTC. This mapping provides access from a unique hash redeemId to a Redeem struct. <redeemId, RedeemRequest>.
Structs
RedeemRequest
Stores the status and information about a single redeem request.
Parameter |
Type |
Description |
|---|---|---|
|
Account |
The BTC Parachain address of the vault responsible for this redeem request. |
|
u32 |
The ActiveBlockCount when the redeem request was made. Serves as start for the countdown until when the vault must transfer the BTC. |
|
u32 |
Value of RedeemPeriod when the redeem request was made, in case that value changes while this redeem is pending. |
|
BTC |
Amount of BTC to be sent to the user. |
|
BTC |
Budget for the vault to spend in bitcoin inclusion fees. |
|
interBTC |
Parachain fee: amount to be transferred from the user to the fee pool upon completion of the redeem. |
|
DOT |
Amount of DOT to be paid as a premium to this user (if the Vault’s collateral rate was below |
|
Account |
The BTC Parachain address of the user requesting the redeem. |
|
bytes[20] |
Base58 encoded Bitcoin public key of the User. |
|
u32 |
Height of newest bitcoin block in the relay at the time the request is accepted. This is used by the clients upon startup, to determine how many blocks of the bitcoin chain they need to inspect to know if a payment has been made already. |
|
enum |
The status of the redeem: |
Functions
requestRedeem
A user requests to start the redeem procedure. This function checks the BTC Parachain status in Security and decides how the redeem process is to be executed. The following modes are possible:
Normal Redeem - no errors detected, full BTC value is to be Redeemed.
Premium Redeem - the selected Vault’s collateral rate has fallen below
PremiumRedeemThreshold. Full BTC value is to be redeemed, but the user is allocated a premium in DOT (RedeemPremiumFee), taken from the Vault’s to-be-released collateral.
Specification
Function Signature
requestRedeem(redeemer, amountWrapped, btcAddress, vault)
Parameters
redeemer: address of the user triggering the redeem.amountWrapped: the amount of interBTC to destroy and BTC to receive.btcAddress: the address to receive BTC.vault: the vault selected for the redeem request.
Returns
redeemId: A unique hash identifying the redeem request.
Events
Preconditions
Let burnedTokens be amountWrapped minus the result of the multiplication of RedeemFee and amountWrapped. Then:
The function call MUST be signed by redeemer.
The BTC Parachain status in the Security component MUST be set to
RUNNING:0.The selected vault MUST NOT be banned.
The selected vault MUST NOT be liquidated.
The redeemer MUST have at least
amountWrappedfree tokens.burnedTokensminus the inclusion fee MUST be above or equal to the RedeemBtcDustValue, where the inclusion fee is the multiplication of RedeemTransactionSize and the fee rate estimate reported by the oracle.The vault’s
issuedTokensMUST be at leastvault.toBeRedeemedTokens + burnedTokens.
Postconditions
Let burnedTokens be amountWrapped minus the result of the multiplication of RedeemFee and amountWrapped. Then:
The vault’s
toBeRedeemedTokensMUST increase byburnedTokens.amountWrappedof the redeemer’s tokens MUST be locked by this transaction.decreaseToBeReplacedTokens MUST be called, supplying
vaultandburnedTokens. The returnedreplaceCollateralMUST be released by this function.A new
RedeemRequestMUST be added to theRedeemRequestsmap, with the following value:redeem.vaultMUST be the requestedvaultredeem.opentimeMUST be the current ActiveBlockCountredeem.feeMUST be RedeemFee multiplied byamountWrappedifredeemer != vault, otherwise this should be zero.redeem.transferFeeBtcMUST be the inclusion fee, which is the multiplication of RedeemTransactionSize and the fee rate estimate reported by the oracle,redeem.amountBtcMUST beamountWrapped - redeem.fee - redeem.transferFeeBtc,redeem.periodMUST be the current value of the RedeemPeriod,redeem.redeemerMUST be theredeemerargument,redeem.btcAddressMUST be thebtcAddressargument,redeem.btcHeightMUST be the current height of the btc relay,redeem.statusMUST bePending,If the vault’s collateralization rate is above the PremiumRedeemThreshold, then
redeem.premiumMUST be0,If the vault’s collateralization rate is below the PremiumRedeemThreshold, then
redeem.premiumMUST be PremiumRedeemFee multiplied by the worth ofredeem.amountBtc,
liquidationRedeem
A user executes a liquidation redeem that exchanges interBTC for collateral from the LiquidationVault. This function takes a currencyId argument that specifies which currency to the user wishes to receive. Since each currency uses a separate liquidation vault, the amount of collateral received depends only on the amount of tokens and collateral in that specific liquidation vault. If the user wants to obtain multiple currencies, they have to call this function multiple times, possibly through off-chain aggregation via batching. Since the 1:1 backing is being recovered in this function, interBTC is burned without releasing any BTC.
Specification
Function Signature
liquidationRedeem(redeemer, amountWrapped, currencyId)
Parameters
redeemer: address of the user triggering the redeem.amountWrapped: the amount of interBTC to destroy.currencyId: the currency id of the funds to be received.
Events
Preconditions
The BTC Parachain status in the Security component MUST NOT be set to
SHUTDOWN:2.The function call MUST be signed.
The redeemer MUST have at least
amountWrappedfree tokens.
Postconditions
amountWrappedtokens MUST be burned from the user.redeemTokensLiquidation MUST be called with
currency_id,redeemerandamountWrappedas arguments.
executeRedeem
A vault calls this function after receiving an RequestRedeem event with their public key. Before calling the function, the vault transfers the specific amount of BTC to the BTC address given in the original redeem request. The vault completes the redeem with this function.
Specification
Function Signature
executeRedeem(redeemId, rawMerkleProof, rawTx)
Parameters
redeemId: the unique hash created during therequestRedeemfunction.rawMerkleProof: Merkle tree path (concatenated LE SHA256 hashes).rawTx: Raw Bitcoin transaction including the transaction inputs and outputs.
Events
Preconditions
The function call MUST be signed by someone, i.e. not necessarily the vault.
The BTC Parachain status in the Security component MUST NOT be set to
SHUTDOWN:2.A pending
RedeemRequestMUST exist with an id equal toredeemId.The
rawTxMUST decode to a valid transaction that transfers exactly the amount specified in theRedeemRequeststruct. It MUST be a transaction to the correct address, and provide the expected OP_RETURN, based on theRedeemRequest.The
rawMerkleProofMUST contain a valid proof of ofrawTX.The bitcoin payment MUST have been submitted to the relay chain, and MUST have sufficient confirmations.
Postconditions
redeemRequest.amountBtc + redeemRequest.transferFeeBtcof the tokens in the redeemer’s account MUST be burned.The user’s lockedTokens MUST decrease by redeemRequest.amountBtc + redeemRequest.transferFeeBtc.
The vault’s toBeRedeemedTokens MUST decrease by redeemRequest.amountBtc + redeemRequest.transferFeeBtc.
The vault’s issuedTokens MUST decrease by redeemRequest.amountBtc + redeemRequest.transferFeeBtc.
redeemRequest.feeMUST be unlocked and transferred from the redeemer’s account to the fee pool.redeemTokens MUST be called, supplying
redeemRequest.vault,redeemRequest.amountBtc + redeemRequest.transferFeeBtc,redeemRequest.premiumandredeemRequest.redeemeras arguments.redeemRequest.statusMUST be set toCompleted.
cancelRedeem
If a redeem request is not completed on time, the redeem request can be cancelled. The user that initially requested the redeem process calls this function to obtain the Vault’s collateral as compensation for not refunding the BTC back to his address.
The failed vault is banned from further issue, redeem and replace requests for a pre-defined time period (PunishmentDelay as defined in Vault Registry).
The user is able to choose between reimbursement and retrying. If the user chooses the retry, it gets back the tokens, and a punishment fee is transferred from the vault to the user. If the user chooses reimbursement, then they receive the equivalent worth of the tokens in collateral, plus a punishment fee. In this case, the tokens are transferred from the user to the vault. In either case, the vault may also be slashed an additional punishment that goes to the fee pool.
The punishment fee paid to the user stays constant (i.e., the user always receives the punishment fee of e.g. 10%).
Specification
Function Signature
cancelRedeem(redeemer, redeemId, reimburse)
Parameters
redeemer: account cancelling this redeem request.redeemId: the unique hash of the redeem request.reimburse: if true, user is reimbursed in collateral (slashed from the vault), else interBTC is returned (to retry with another vault).
Events
Preconditions
The function call MUST be signed by
redeemer.The BTC Parachain status in the Security component MUST be set to
RUNNING:0.A pending
RedeemRequestMUST exist with an id equal toredeemId.The
redeemerMUST equalredeemRequest.redeemer.The request MUST be expired.
Postconditions
Let amountIncludingParachainFee be equal to the worth in collateral of redeem.amountBtc + redeem.transferFeeBtc.
Let confiscatedCollateral be equal to vault.backingCollateral * (amountIncludingParachainFee / vault.toBeRedeemedTokens).
Then:
If the vault is liquidated:
If
reimburseis true, an amount ofconfiscatedCollateralMUST be transferred from the vault to the redeemer.If
reimburseis false, an amount ofconfiscatedCollateralMUST be transferred from the vault to the liquidation vault.
If the vault is not liquidated, the following collateral changes are made:
If
reimburseis true, the user SHOULD be reimbursed the worth ofamountIncludingParachainFeein collateral. The transfer MUST be saturating, i.e. if the amount is not available, it should transfer whatever amount is available.A punishment fee MUST be tranferred from the vault’s backing collateral to the redeemer: PunishmentFee. The transfer MUST be saturating, i.e. if the amount is not available, it should transfer whatever amount is available.
If
reimburseis true:redeem.feeMUST be transferred from the vault to the fee pool if non-zero.If after the loss of collateral the vault is below the SecureCollateralThreshold:
amountIncludingParachainFeeof the user’s tokens are burned.decreaseTokens MUST be called, supplying the vault, the user, and
amountIncludingParachainFeeas arguments.The
redeem.statusis set toReimbursed(false), where thefalseindicates that the vault has not yet received the tokens.
If after the loss of collateral the vault remains above the SecureCollateralThreshold:
amountIncludingParachainFeeof the user’s tokens MUST be unlocked and transferred to the vault.decreaseToBeRedeemedTokens MUST be called, supplying the vault and
amountIncludingParachainFeeas arguments.The
redeem.statusis set toReimbursed(true), where thetrueindicates that the vault has received the tokens.
If
reimburseis false:All the user’s tokens that were locked in requestRedeem MUST be unlocked, i.e. an amount of
redeem.amountBtc + redeem.fee + redeem.transferFeeBtc.The vault’s
toBeRedeemedTokensMUST decrease byamountIncludingParachainFee.
The vault MUST be banned.
mintTokensForReimbursedRedeem
If a redeemrequest has the status Reimbursed(false), the vault was unable to back the to be received tokens at the time of the cancelRedeem. After gaining sufficient collateral, the vault can call this function to finally get its tokens.
Specification
Function Signature
mintTokensForReimbursedRedeem(vault, redeemId)
Parameters
vault: the vault that was unable to back the tokens.redeemId: the unique hash of the redeem request.
Events
Preconditions
The BTC Parachain status in the Security component MUST be set to
RUNNING:0.A
RedeemRequestMUST exist with an id equal toredeemId.redeem.statusMUST beReimbursed(false).The
vaultMUST equalredeemRequest.vault.The vault MUST have sufficient collateral to remain above the SecureCollateralThreshold after issuing
redeem.amountBtc + redeem.transferFeeBtctokens.The function call MUST be signed by
redeem.vault, i.e. this function can only be called by the vault.
Postconditions
tryIncreaseToBeIssuedTokens and issueTokens MUST be called, both with the vault and
redeem.amountBtc + redeem.transferFeeBtcas arguments.redeem.amountBtc + redeem.transferFeeBtctokens MUST be minted to the vault.The
redeem.statusMUST be set toReimbursed(true).
Events
RequestRedeem
Emit an event when a redeem request is created. This event needs to be monitored by the vault to start the redeem request.
Event Signature
RequestRedeem(redeemID, redeemer, amountWrapped, feeWrapped, premium, vaultId, userBtcAddress, transferFeeBtc)
Parameters
redeemID: the unique identifier of this redeem request.redeemer: address of the user triggering the redeem.amountWrapped: the amount to be received by the user.feeWrapped: the fee to be paid to the reward pool.premium: the premium to be given to the user, if any.vaultId: the vault selected for the redeem request.userBtcAddress: the address the vault is to transfer the funds to.transferFeeBtc: the budget the vault has to spend on bitcoin inclusion fees, paid for by the user.
Functions
ref:requestRedeem
LiquidationRedeem
Emit an event when a user does a liquidation redeem.
Event Signature
LiquidationRedeem(redeemer, amountWrapped)
Parameters
redeemer: address of the user triggering the redeem.amountWrapped: the amount of interBTC to burned.
Functions
ref:liquidationRedeem
ExecuteRedeem
Emit an event when a redeem request is successfully executed by a vault.
Event Signature
ExecuteRedeem(redeemId, redeemer, amountWrapped, feeWrapped, vault, transferFeeBtc)
Parameters
redeemId: the unique hash created during therequestRedeemfunction.redeemer: address of the user triggering the redeem.amountWrapped: the amount of interBTC to destroy and BTC to receive.feeWrapped: the amount of interBTC taken for fees.vault: the vault responsible for executing this redeem request.transferFeeBtc: the budget for the bitcoin inclusion fees, paid for by the user.
Functions
ref:executeRedeem
CancelRedeem
Emit an event when a user cancels a redeem request that has not been fulfilled after the RedeemPeriod has passed.
Event Signature
CancelRedeem(redeemId, redeemer, vault, amountSlashed, status)
Parameters
redeemId: the unique hash of the redeem request.redeemer: The redeemer starting the redeem process.vault: the vault who failed to execute the redeem.amountSlashed: the amount that was slashed from the vault.status: the status of the redeem request.
Functions
ref:cancelRedeem
MintTokensForReimbursedRedeem
Emit an event when a vault minted the tokens corresponding the a cancelled redeem that was reimbursed to the user, when the vault did not have sufficient collateral at the time of the cancellation to back the tokens.
Event Signature
MintTokensForReimbursedRedeem(vaultId, redeemId, amountMinted)
Parameters
vault: if of the vault that now mints the tokens.redeemId: the unique hash of the redeem request.amountMinted: the amount that the vault just minted.
Functions
ref:mintTokensForReimbursedRedeem
Error Codes
ERR_VAULT_NOT_FOUND
Message: “There exists no vault with the given account id.”
Function: requestRedeem, liquidationRedeem
Cause: The specified vault does not exist.
ERR_AMOUNT_EXCEEDS_USER_BALANCE
Message: “The requested amount exceeds the user’s balance.”
Function: requestRedeem, liquidationRedeem
Cause: If the user is trying to redeem more BTC than his interBTC balance.
ERR_VAULT_BANNED
Message: “The selected vault has been temporarily banned.”
Function: requestRedeem
Cause: Redeem requests are not possible with temporarily banned Vaults
ERR_AMOUNT_EXCEEDS_VAULT_BALANCE
Message: “The requested amount exceeds the vault’s balance.”
Function: requestRedeem, liquidationRedeem
Cause: If the user is trying to redeem from a vault that has less BTC locked than requested for redeem.
ERR_REDEEM_ID_NOT_FOUND
Message: “The
redeemIdcannot be found.”Function: executeRedeem
Cause: The
redeemIdin theRedeemRequestsmapping returnedNone.
ERR_REDEEM_PERIOD_EXPIRED
Message: “The redeem period expired.”
Function: executeRedeem
Cause: The time limit as defined by the
RedeemPeriodis not met.
ERR_UNAUTHORIZED
Message: “Caller is not authorized to call this function.”
Function: cancelRedeem | mintTokensForReimbursedRedeem
Cause: Only the user can call cancelRedeem, and only the vault can call mintTokensForReimbursedRedeem.
ERR_REDEEM_PERIOD_NOT_EXPIRED
Message: “The period to complete the redeem request is not yet expired.”
Function: cancelRedeem
Cause: Raises an error if the time limit to call
executeRedeemhas not yet passed.
ERR_REDEEM_CANCELLED
Message: “The redeem is in an unexpected cancelled state.”
Function: cancelRedeem | mintTokensForReimbursedRedeem | executeRedeem
Cause: The status of the redeem is not as required for this call.
ERR_REDEEM_COMPLETED
Message: “The redeem is already completed.”
Function: cancelRedeem | executeRedeem
Cause: The status of the redeem is not as expected for this call.